为深入学习习近平新时代中国特色社会主义思想和党的二十大精神,深入贯彻习近平生态文明思想、习近平总书记对新时代青年寄语等精神,引导和帮助青年学生在社会实践中受教育、长才干、作贡献,争做有理想、敢担当、能吃苦、肯奋斗的新时代好青年。七彩直播
暑期社会实践团队“古韵守护者”实践队在张艳萍、曾好阳等老师的带领下,于2024年7月10日来到大理白族自治州大理市湾桥镇古生村,进行为期十天的社会实践活动。此次活动旨在通过实地调研、古村落测绘、群众访谈和探访科技小院等活动,引导学生关注乡村发展,用专业知识参与美丽乡村规划与建设,助力乡村振兴。

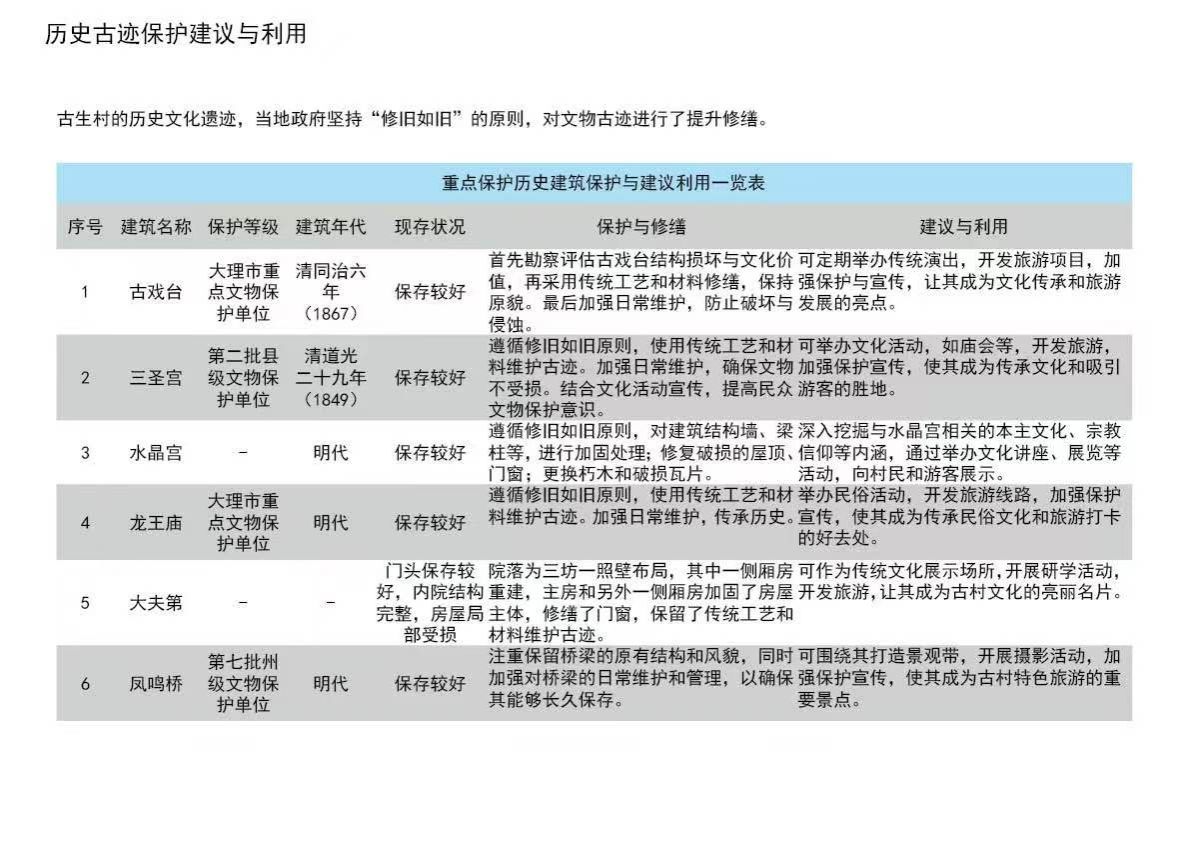
追寻历史遗迹,调研助力振兴
玉洱银苍别样美,鸳鸯洲上古生秀。“古韵守护者”实践队的师生们怀揣着对乡村振兴的热爱与期待,踏上了这片充满希望的土地。在实践过程中,与村民们深入交流,发放问卷,调研走访,与民宿、饭店、小商店等各类经营户进行深度访谈。接下来的几天,我们也走进古生村的家家户户,深入了解古生村历史遗迹保护与发展的困境与需求。

调查发现,部分民众可能因为对古建筑历史价值认知不足,对其保护的紧迫性和重要性缺乏深刻的理解。现有的保护手段更注重建筑的静态保存,而较少考虑到其在动态环境中的实际使用。走访结束后,队员们开展了总结和讨论,一方面对古生村历史遗迹保护情况进行复盘,另一方面对调研发现的问题进行总结并提出解决办法。队员们通过文字概括、思维导图和绘制表格等表现形式,为古生村历史遗迹提出保护建议。

厚植三农情怀,实践淬炼青春
“厚植爱农情怀,练就兴农本领,在乡村振兴的大舞台上建功立业”是总书记对新时代青年的殷殷嘱托,队员们在古生村对村内的科技小院进行了参观和学习,真正体悟乡村发展需要青年人才,需要青年用脚步丈量祖国大地、用内心感应时代脉搏。古生村有洱海人文科技小院、面源污染与精控科技小院、乡愁科技小院等多个科技小院,各小院致力于发挥科研优势,围绕农业产业转型政策研究、乡村振兴及成果转化、洱海保护与农业高质量协同发展等方面进行探索实践。洱海人文科技小院是由大理州政府、中国农业大学、七彩直播
三方共建的全国首个人文科技小院,小院结合洱海保护实际,建设生态文明研学基地,打造大思政课程,将小院建设与项目研究有机结合起来,旨在打造乡村振兴的样板、文化赋能的标杆、农文旅融合发展典范,更好地从文化资源保护角度建设新时代新古生。
走进古生村,走进实践,我们将“有字之书”和“无字之书”结合起来,对古生村走访测绘,以乡愁为魂、农业为本、发展为纲的思路和原则,进行了“乡愁古生”旅游规划设计。

我们把吃、住、娱、购、行植入到古生村乡村振兴建设中,将古生村一二三产业有机结合,综合打造“古生古韵+旅游主导+科技赋能”三位一体产业延伸互动模式乡村,成为农耕文化、民族文化、民俗文化的传承体。


体悟乡村文化,活化古生特色
队员们在走访过程中了解到,古生村民间习俗众多,白族风情浓郁,通过民俗活动的开展展现出古生村深厚的文化底蕴和传统的乡土风情。实践过程中用镜头和笔尖共同记录下了属于古生村的独特韵味。

我们也认识到担负起文化赋能乡村振兴的使命,推进乡村文化创新,重塑乡土文化、涵养乡风文明、繁荣文化产业,为乡村振兴注入文化凝聚力、精神推动力和产业振兴力的重要意义。我们运用专业学科知识挖掘和保护传统文化,设计古生村文创产品,希望通过创新的方式活化古生特色,同时让古生村传统文化得到传承和发展。

结 语
“三下乡”活动已圆满结束,在古生村的学习实践,同学们亲身感受到习近平总书记生态文明思想在古生村的生动实践,正是总书记深谋远虑,擘画蓝图,使如今古生焕新颜。此次“三下乡”社会实践活动,让同学们深感乡村振兴的征程仍然任重道远,但我们生逢盛世,一定要在乡村振兴的大舞台上挺膺担当,奋发有为,以昂扬的姿态追逐青春梦想。未来是充满希望的,我们将继续发挥七彩直播
的学科专业优势和人才优势,为乡村振兴贡献更多的青春力量。
团队名称:古韵守护者实践队
指导教师:张艳萍 曾好阳
团队队长:刘思佳
团队成员:李应香、农云富、潘西西、安保颖、刘婷婷、周元铂、杨维江