七彩直播
土敦木华 正德厚生
学校官网
English
七彩直播
七彩直播概况
七彩直播简介
现任领导
机构设置
党建工作
规章制度
理论学习
党建活动
支部风采
工会活动
师资队伍
师资概况
土木工程系
建筑系
市政工程系
工程管理系
人才培养
本科教学
研究生培养
继续教育
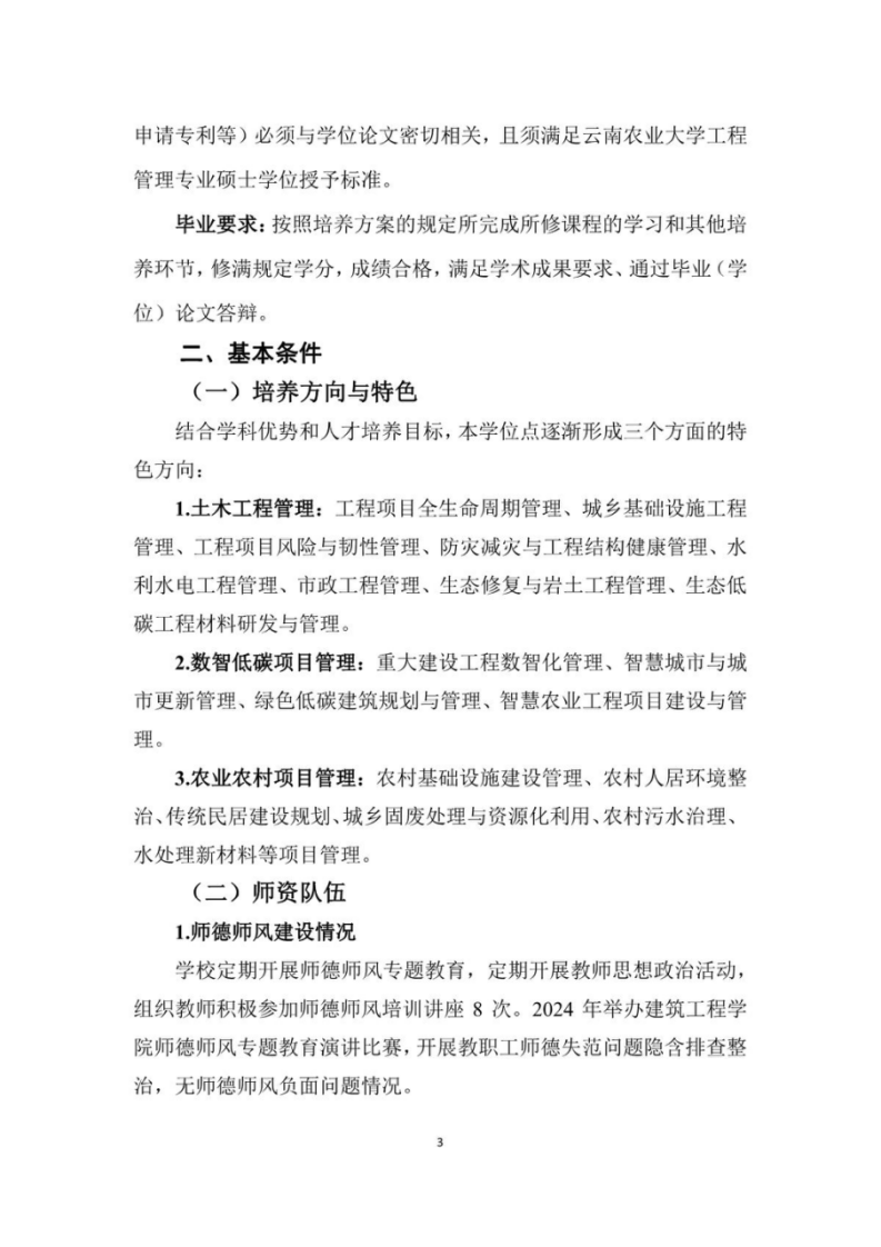
学科专业
学科概况
专业介绍
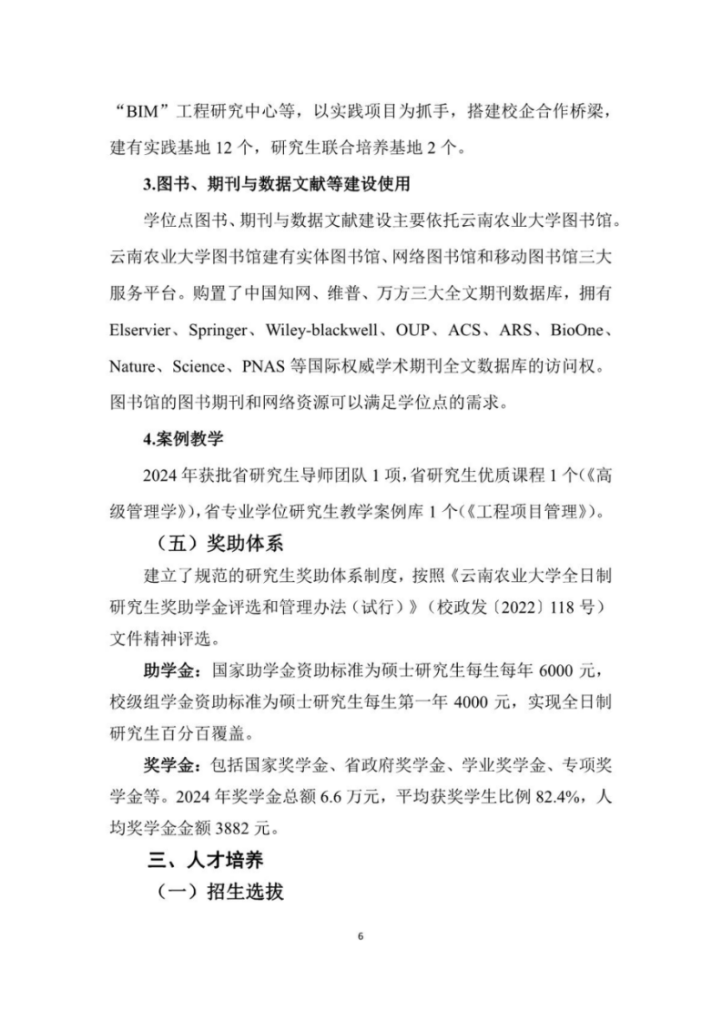
实验室建设
建工学苑
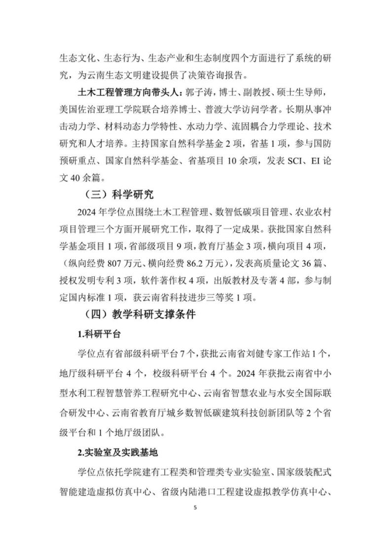
科学研究
科研平台
科研动态
社会服务
团学工作
学工动态
共青团工作
学子风采
招生就业
本科生招生
研究生招生
毕业生信息
就业创业
校友园地
评估认证
评估认证动态
评估认证知识
评估认证简报
下载中心
七彩直播
七彩直播概况
七彩直播简介
现任领导
机构设置
党建工作
规章制度
理论学习
党建活动
支部风采
工会活动
师资队伍
师资概况
土木工程系
建筑系
市政工程系
工程管理系
人才培养
本科教学
研究生培养
继续教育
学科专业
学科概况
专业介绍
实验室建设
建工学苑
科学研究
科研平台
科研动态
社会服务
团学工作
学工动态
共青团工作
学子风采
招生就业
本科生招生
研究生招生
毕业生信息
就业创业
校友园地
评估认证
评估认证动态
评估认证知识
评估认证简报
下载中心
七彩直播新闻
七彩直播新闻
七彩直播公告
建院风采
建院影像
七彩直播新闻
当前位置:
七彩直播
>
七彩直播新闻
>
正文
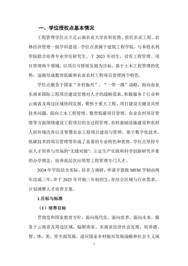
2024年工程管理MEM学位授权点建设年度报告
发布者:郑斌
发表时间:2025-03-03
访问次数:
上一篇:
学校党委副书记徐华深入七彩直播 开展三年行动计划推进情况暨2025年春季开学综合督导工作
下一篇:
七彩直播 开展2025年度国家自然科学基金撰写线上培训会